2019년 건설안전산업기사 1회차 23번 - 기출문제 및 해설
문제 1
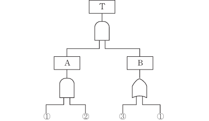
다음 FTA 그림에서 a, b, c의 부품고장률이 각각 0.01일 때, 최소 컷셋(minimal cutsets)과 신뢰도로 옳은 것은?
1.
{
1
,
2
}
,
R
(
t
)
=
99.99
\left\{ 1, 2\right\}, R\left ( t \right )=99.99
{
1
,
2
}
,
R
(
t
)
=
99.99
%
2.
{
1
,
2
,
3
}
,
R
(
t
)
=
98.99
\left\{ 1, 2, 3\right\}, R\left ( t \right )=98.99
{
1
,
2
,
3
}
,
R
(
t
)
=
98.99
%
3.
{
1
,
3
}
\left\{ 1, 3\right\}
{
1
,
3
}
{
1
,
2
}
,
R
(
t
)
=
96.99
\left\{ 1, 2\right\}, R\left ( t \right )=96.99
{
1
,
2
}
,
R
(
t
)
=
96.99
%
4.
{
1
,
3
}
\left\{ 1, 3\right\}
{
1
,
3
}
{
1
,
2
,
3
}
,
R
(
t
)
=
97.99
\left\{ 1, 2, 3\right\}, R\left ( t \right )=97.99
{
1
,
2
,
3
}
,
R
(
t
)
=
97.99
%
💡 로그인하면 학습 진행률이 자동으로 저장되고, 북마크와 오답노트를 사용할 수 있습니다.
이전
다음