2018년 산업안전기사 1회차 31번 - 기출문제 및 해설
문제 1
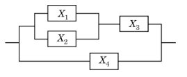
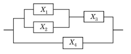
다음 시스템에 대하여 톱사상(top event)에 도달할 수 있는 최소 컷셋(minimal cut sets)을 구할 때 올바른 집합은?(단,
X
1
,
X
2
,
X
3
,
X
4
X_1, X_2, X_3, X_4
X
1
,
X
2
,
X
3
,
X
4
는 각 부품의 고장확률을 의미하며 집합
{
X
1
,
X
2
}
\left\{ X_1, X_2\right\}
{
X
1
,
X
2
}
는
X
1
X_1
X
1
부품과
X
2
X_2
X
2
부품이 동시에 고장나는 경우를 의미한다.)
1.
{
X
1
,
X
2
}
,
{
X
3
,
X
4
}
\left\{ X_1, X_2\right\}, \left\{ X_3, X_4\right\}
{
X
1
,
X
2
}
,
{
X
3
,
X
4
}
2.
{
X
1
,
X
3
}
,
{
X
2
,
X
4
}
\left\{ X_1, X_3\right\}, \left\{ X_2, X_4\right\}
{
X
1
,
X
3
}
,
{
X
2
,
X
4
}
3.
{
X
1
,
X
2
,
X
4
}
,
{
X
3
,
X
4
}
\left\{ X_1, X_2, X_4\right\}, \left\{ X_3, X_4\right\}
{
X
1
,
X
2
,
X
4
}
,
{
X
3
,
X
4
}
4.
{
X
1
,
X
3
,
X
4
}
,
{
X
2
,
X
3
,
X
4
}
\left\{ X_1, X_3, X_4\right\}, \left\{X_2, X_3, X_4\right\}
{
X
1
,
X
3
,
X
4
}
,
{
X
2
,
X
3
,
X
4
}
💡 로그인하면 학습 진행률이 자동으로 저장되고, 북마크와 오답노트를 사용할 수 있습니다.
이전
다음