문제 1
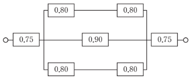
그림과 같이 7개의 부품으로 구성된 시스템의 신뢰도는 약 얼마인가?(단, 네모안의 숫자는 각 부품의 신뢰도이다.)
1.
0.5552
2.
0.5427
3.
0.6234
4.
0.9740
💡 로그인하면 학습 진행률이 자동으로 저장되고, 북마크와 오답노트를 사용할 수 있습니다.
이전
다음