2021년 빅데이터분석기사 2회차 80번 - 기출문제 및 해설
문제 1
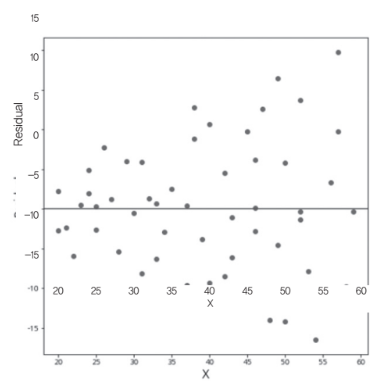
회귀 모형의 잔차를 분석한 결과가 아래와 같이 나타날 때, 이에 대한 설명으로 옳은 것은?
1.
잔차가 등분산 가정을 만족한다.
2.
종속변수를 log로 변환하여 문제를 해결한다.
3.
독립변수 중 하나를 제곱하여 문제를 해결한다.
4.
잔차가 정규분포를 따르지 않는다.
💡 로그인하면 학습 진행률이 자동으로 저장되고, 북마크와 오답노트를 사용할 수 있습니다.
댓글
0/500
등록
이전
다음