2019년 전기기사 2회차 65번 - 기출문제 및 해설
문제 1
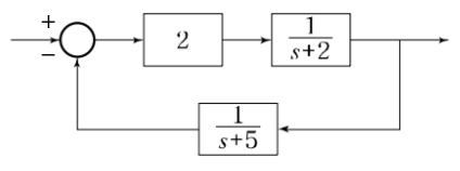
다음의 블록선도에서 특성방정식의 근은?
1.
-2, -5
2.
2, 5
3.
-3, -4
4.
3, 4
💡 로그인하면 학습 진행률이 자동으로 저장되고, 북마크와 오답노트를 사용할 수 있습니다.
이전
다음